跳到主要內容區
觀光事業學系暨碩士班
Department & Graduate of Tourism Management
Search
Menu
回首頁
中國文化大學
招生資訊
大學部招生與轉學資訊
碩士班招生
EMBA招生
學分班招生
國際生專區(INTERNATIONAL STUDENTS)
獎助學金
系所介紹
系所沿革
系所成員
本系特色&教育目標
特色教學空間&設備
聯絡我們
大學部
新生專區
選課資訊&必修科目表
課程地圖&專業學群
跨領域學程
畢業專題.產學雙軌
畢業門檻.離校手續
規定及表單
就業學程
碩士班
新生專區
學位審定表
碩士班初審&口試相關辦法及規定
碩士班/碩專班歷屆論文題目
學碩一貫&碩專班
畢業門檻&離校手續
規定及表單下載
觀光碩學生期刊發表資料
實習專區
實務實習
產學雙軌
雙聯學位
國際交換
活動花絮& 系所友園地
系學會
企業參訪/校外教學
移地教學
證照輔導
系友會/校友回娘家
華岡領航人
傑出校友
碩專班活動花絮
畢業生流向調查
成果展示
成果發表會
科技部大專生研究計畫
大學部競賽成果
碩士班&碩專班成就
教師榮譽&成就
研討會 & 論壇
高中生專區
本功能需使用支援JavaScript之瀏覽器才能正常操作
首頁
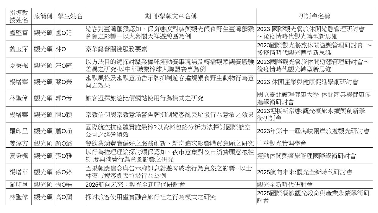
觀光碩學生期刊發表資料
觀光碩學生期刊發表資料
瀏覽數:
友善列印
分享
Close (Esc)
Share
Toggle fullscreen
Zoom in/out
Previous (arrow left)
Next (arrow right)